お知らせ
2025-10-05 14:54:00
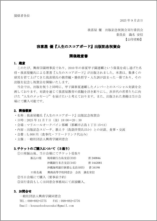
このたび、興南学園理事長であり、2010年の春夏甲子園連覇という偉業を成し遂げた
名将・我喜屋優氏による著書「人生のスコアボード」が出版されました。
当会では、その出版を記念して下記日程で祝賀会を開催いたします。
出版を祝うと同時に、甲子園春夏連覇時のメンバーとのスペシャル対談なども
企画しております。
ぜひ、皆様お誘いあわせの上、ご出席いただけますようお願いいたします。
R071107_syukugakai.pdf (0.91MB)






